无障碍
关怀版
双鸭山市尖山区人民政府
www.sysjs.gov.cn
政策文件
双尖政发
双尖政办发
部门文件
规范性文件
政府信息公开指南
政府信息公开制度
法定主动公开内容
机构职能
政策法规
规划信息
国民经济和社会发展规划
行政许可
行政许可信息公示
处罚/强制
行政处罚信息
财政公开(预算/决算)
重大决策预公开
重大项目信息
重大民生信息
乡村振兴
义务教育
医疗卫生
灾害事故救援
社会救助
养老服务
稳岗就业
生态环境
食品药品安全
公务员招录
政府网站年度报表
涉企信息公开
涉企政策
涉企信息
助企纾困
行政事业性收费
政府采购
招标采购
市政建设
治安管理
其他政府信息
政府工作报告
重要会议
领导讲话
涉农补贴
行政权力
公开承诺
公共文化服务
重点工作
安全生产
财政资金直达基层
区级政务公开事项标准目录
乡镇级政务公开事项标准目录
政府信息公开年报
政府工作报告
依 申 请公 开
依申请公开
政府信息公开申请表
进度查询
政府信息公开目录
索引号:
syszwgknew-22550
分类:
涉农补贴
发布机构:
尖山区政府研究室
发文日期:
1662059986000
名称:
2022年黑龙江省奶牛良种补贴项目实施方案
文号:
主 题 词:涉农补贴
时效:
现行有效
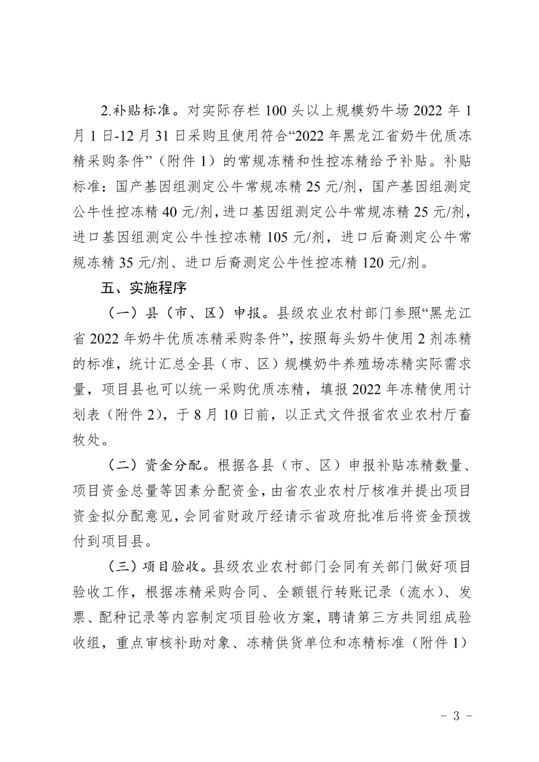
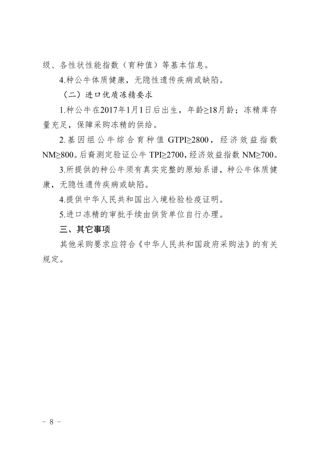
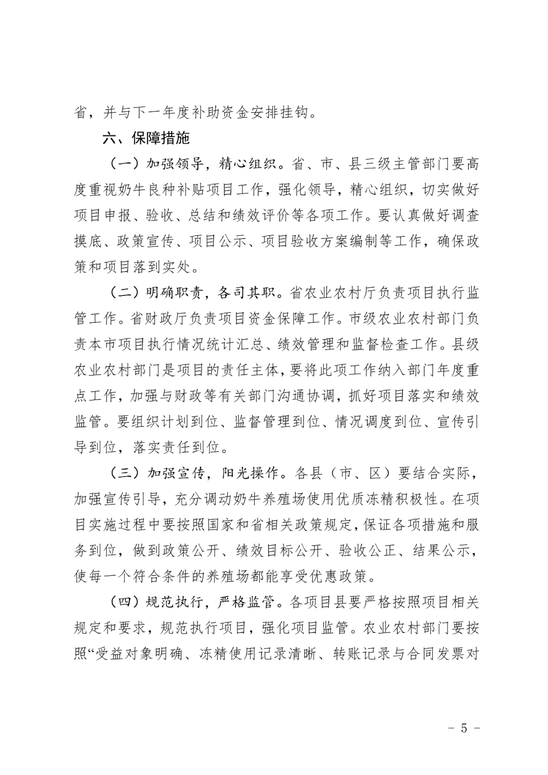
2022年黑龙江省奶牛良种补贴项目实施方案
发布时间:2022-09-02 11:19
▲
顶部